精制川茶四川省重点实验室
哈哈体育
公司新闻

公司通知

公司新闻

当前位置: 首页 > 公司新闻 > 正文

【媒体视角-科学网】研究揭示不同品种茶籽油脂肪酸组成及其调控机制

作者:张晴丹  审核人:袁志香  【 发布日期:2025-03-28 】

茶籽油是从茶树种子中提取的一种高价值副产品,近年来因其潜在的食用价值受到广泛关注。脂肪酸的组成和积累是决定其品质和健康属性的关键因素,但是,茶籽油中脂肪酸的组成及其积累机制尚未得到充分研究。

近日,哈哈体育茶树遗传育种与高效栽培创新团队在国际知名杂志《食品科学与技术》上发表研究论文,通过比较不同茶树品种种子油的脂肪酸组成、化学特性及其遗传基础,揭示了茶籽油脂肪酸代谢的分子机制,有望为茶籽资源的利用和高油含量茶树的育种提供理论依据。

脂肪酸组成分析 哈哈体育供图

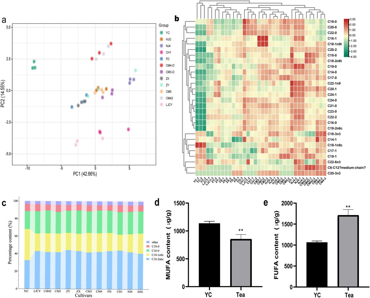
团队选取了同一品种园、标准化栽培条件下的48个十年生的茶树品种的成熟茶籽作为研究材料,通过气相色谱-质谱联用技术(GC-MS)对茶籽油中的脂肪酸组成进行了测定,并采用高效液相色谱(HPLC)分析了茶籽油中的生育酚、总酚、儿茶素和咖啡因含量;最后通过对高油含量和低油含量茶籽的转录组测序,分析差异表达基因(DEGs),并通过KEGG通路富集分析探究脂肪酸合成的分子途径。

团队发现,茶籽油中的总多不饱和脂肪酸(PUFA)含量高于油茶籽油,尤其是亚油酸(C18:2n6c),占总脂肪酸的25.41%至36.39%。茶籽油中的生育酚含量也显著高于油茶籽油,尤其是α-生育酚和δ-生育酚,具有显著的抗氧化活性。此外,团队还在茶籽油中鉴定到了没食子儿茶素没食子酸酯(GCG)、表儿茶素(EC)和儿茶素没食子酸酯(CG),这些成分的存在增强了茶籽油的抗氧化能力。转录组分析检测到5811个差异表达基因(DEGs),其中17个关键基因与脂肪酸组成调控相关。团队通过对高油含量(CM3)和低油含量(CM4)茶籽的转录组和代谢组分析,发现CM3茶籽油中的C16:1和C22:0含量显著高于CM4,并进一步分析了脂肪酸去饱和酶(CSS013596)在C16:1的积累中的作用,揭示了该基因可能在茶籽油脂肪酸合成中的调控作用。

该研究揭示了不同茶树品种茶籽油的脂肪酸组成及其调控机制,表明富含多不饱和脂肪酸和生育酚的茶籽油具有较高的营养价值和抗氧化能力。这些发现不仅为茶树籽油成为功能性食用油提供了科学支持,也为茶籽资源的开发利用和高油含量茶树的分子育种提供了重要的理论依据。

相关论文信息:https://doi.org/10.1016/j.lwt.2025.117637

(原报道链接:https://news.sciencenet.cn/htmlnews/2025/3/541149.shtm?scene=1